2022年系统集成企业的物联网平台首选:物联集成平台
官网:www.uiotos.net
物联网与系统集成有着千丝万缕的关系,感兴趣可以了解以下文章:
现在直接介绍今天的主角:
IOTOS物联网系统集成平台
—— 物联网中(间件)平台 企业开发版,用于二次开发、产品融合
参考文档及演示:
1. 产品用途
产品主要用在楼宇、园区,以及工业等相关场景,是一款较为通用的工具化产品,具有开放性可二次开发,兼具系统集成平台和物联网平台双重特性。
企业开发版主要面向两类用户:
- BIM、GIS、数字孪生、可视化应用企业,用来做产品级融合,补充其在集成项目中子系统设备接入方面的能力。
- 电柜、楼控、门禁等工业电气设备企业,用作开放性工具软件,补充其从采集接入到物联应用的一站式软件能力。
2. 核心能力
1)全类型接入
| 类型 | 举例 |
| 1)传感器 | 烟感、热电偶、压力、温湿度、激光测距等 |
| 2)硬件设备 | PLC、空调、机械臂等 |
| 3)子系统 | 电梯、BA、门禁、消防、WMS等 |
| 4)算法 | APS、人脸识别、预测维护等 |
| 5)数据库 | Mysql、Oracle、Sql server等 |
| 6)平台服务 | 移动OneNet、电信CTWing、阿里云、小米、小度等 |
| 7)流媒体 | IPC摄像头、NVR、国标GB28181、视频服务器等 |
| …… | …… |
2)子系统集成
| 子系统 | 描述 |
|---|---|
| 1)电梯 | 故障信息,楼层、上下行等运行状态数据。 |
| 2)变配电 | 高压进线柜:三相电压、三相电流、功率因数、进线柜的开关状态、故障报警。 低压进线柜:三相电压、三相电流、功率因数、进线柜的开关状态、故障报警。变压器:超温报警、变压器状态、故障报警。 |
| 3)BA空调 | 新风机组:运行、故障信息、手自动、过滤器状态、送风温度湿度。 空气监测器:PM2.5、CO2 浓度、CO 浓度。 风机控制柜:运行、故障、手自动、CO 浓度、CO2 浓度。 风机启停,风阀开关,送风大小、温度高低。 |
| 4)给排水 | 集水井: 超高液位报警信息。 排水泵:运行、故障状态。生活水箱:溢出水位、低位报警水位。生活水泵:运行、故障状态。 |
| 5)电子巡更 | 巡检员卡号、巡检员名、刷卡日期、刷卡时间、应到时间、巡检点、巡检路线、事件、状态等信息。 |
| 6)照明 | 回路状态,局域网内对照明回路进行启停控制。 |
| 7)视频 | 实时监控数据、视频监控设备信息、监控点分布位置维护、视频图像显示控制。 |
| 8)门禁 | 门禁状态,访客系统数据,远程开关门禁。 |
| 9)消防 | 温度,烟感,火灾等报警信号。 |
| 10)能耗 | 点位,水表,电表,气表,历史记录。 |
| …… | …… |
3. 版本说明
IOTOS®物联网中(间件)平台:一款工具化的平台产品,从底层采集接入、数据展示到上层应用开发,自下而上依次包含物联中台、物联组态、应用平台三个部分,在智慧化系统集成项目中扮演着物联网基础平台的重要角色,为系统集成商或甲方提供支撑,应用案例有武汉军运会智慧场馆、长江/黄河隧道可视运维、武昌区大数据局智慧城市等等。
IOTOS®物联网系统集成平台:
物联网中台的企业开发版,拥有独立的产品型号,强调工具化、开放性,专注为企业用户提供支持,用于技术选型及产品融合,补充其在楼宇园区或工业制造方面,子系统设备接入及图形组态应用等能力。
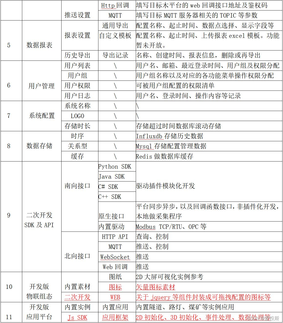
4. 功能清单
5. 服务支持
1)二次开发支持
python/java/c++/c#等南向驱动sdk、北向api,以及js应用sdk等二次开发技术支持。
2)架构指导支持
平台深度二次开发定制技术支持指导,包括数据库模块、消息队列模块替换等。
3)BUG修复支持
sdk、api升级维护,以及平台内核bug修复和迭代升级等。
4)驱动开发服务
除了提供二次开发技术支持,也提供各类设备、子系统接口协议驱动开发外包技术服务。
5)应用开发服务
除了提供二次开发技术支持,也提供基于应用平台的2D/3D物联应用开发外包技术服务。
6)生态共享服务
支持基于产品开发的驱动和应用模块在合作生态中共享和交易,并且提供生态开发人力推荐。
6. 型号价格
开发版面向企业客户,相对项目版在产品开放性、技术支持、服务模式上均有不同(更多区别见版本说明页),根据下表配置不同,有多个参考型号,价格由产品授权费加年技术支持费两部分组成(技术服务外包另算)。详情联系400-1188-502。
| 点数限制 |
| 项目复制 |
| 名称LOGO可配置 |
| 前端源码 |
| 管理后台源码 |
| 驱动SDK源码 |
| 物联组态(开发版) |
| 应用平台(开发版) |
| SDK二开 |
| 深度二开 |
| 迭代升级 |
| BUG修复 |
| 开发文档 |
| 服务时间 |
| 服务期限 |
7. 附加材料
1)
2)
3)
4)
5)
6)





浙公网安备 33010602011771号